LITERATURA ESPAÑOLA: BARROCO, NEOCLASICISMO, EL REALISMO Y ROMANTICISMO

  • EL RENACIMIENTO EN ESPAÑA
    1500

    EL RENACIMIENTO EN ESPAÑA

    https://blogs.ua.es/vidacotidiana16/el-renacimiento-de-espana/
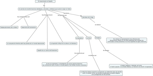
    El Renacimiento se extendió de Italia a España de forma tardía y el Renacimiento en España llegó a su auge en la segunda mitad del siglo XVI y a principios del siglo XVII, principalmente en la literatura y el arte. En el siglo XVI la literatura española tuvo un desarrollo personalizado y los mayores éxitos son las novelas y las dramas. Lope de Vega y Miguel de Cervantes son dos representativos famosos en estas áreas.
  • LITERATURA BARROCA

    LITERATURA BARROCA

    A lo largo del siglo XVII, continúa el esplendor de la lírica del siglo anterior, aunque ahora los poetas, que reflejan en sus obras el desengaño y el pesimismo propios de la nueva sensibilidad, buscan la novedad y la sorpresa del lector. En numerosas ocasiones, esta búsqueda de la novedad se articula a partir de la denominada imitación de un modelo clásico precedente con la intención de superarlo por medio del trabajo retórico. Sus autores destacados fueron Góngora, Lope de Vega y Quevedo.
  • DEL RENACIMIENTO AL BARROCO

    DEL RENACIMIENTO AL BARROCO

    http://filologandoqueesgerundio.blogspot.com/2012/01/del-renacimiento-al-barroco.html
    Por fin llegamos a la trascendente superación del Renacimiento para dar paso al Barroco. En este tema hablaremos sobre la razón de la superación del Renacimiento, visión barroca de la sociedad y de la vida, el Barroco como arte de contrarios y de la obra significativa de la época, así como las similitudes y diferencias entre los dos movimientos.
  • BARROCO

    BARROCO

    El barroco es un movimiento cultural que se presentó en Europa entre los siglos XVII y XVIII, caracterizando por los sentimientos de desencanto y pesimismo del hombre de la época.También por la complejidad y la exuberancia en las formas, generalmente recargadas de adornos.
  • TEATRO BARROCO

    TEATRO BARROCO

    El teatro era el género más popular de la época. Todos los estratos de la sociedad podían disfrutar de este gran espectáculo que incluía actos pre­vios e intermedios con música y canciones . Las obras se escribían para ser representadas y recién se imprimían cuando ya se habían "gastado" sobre el escenario.
    El público, en general, disfrutaba del teatro en espacios armados en los patios entre edificios vecinos. Los nobles tenian un mejor asiento que los demás y podrian disfrutar mejor la obra.
  • LITERATURA NEOCLÁSICA

    LITERATURA NEOCLÁSICA

    https://www.lifeder.com/literatura-neoclasica/
    La literatura neoclásica hace referencia al movimiento literario impulsado por los principios de la Ilustración, con el fin de emular los valores de los autores griegos y romanos. Esta tendencia comenzó a mediados del siglo XVIII en Europa, con el fin de contrarrestar las enseñanzas de la época en pro de la cultura y la razón.
  • TEATRO Y PROSA ROMÁNTICOS

    TEATRO Y PROSA ROMÁNTICOS

    Rompió los moldes del teatro neóclasico e incorporo el sentido de libertad y flexibilidad, aunque tuvo un corto periodo.Los dramaturgos que se destacaron fueron José Zorilla, Ángel de Saavedra y Duque de Rivas, además la novela romántica atravesó dos etapas la novela de entretenimiento y romántica y la novela histórica la cual tuvo una muy buena acogida, esta se escribia con el fin de contar la historia a través de la novela.
  • LA POESÍA ROMÁNTICA

    LA POESÍA ROMÁNTICA

    https://es.wikipedia.org/wiki/Poes%C3%ADa_rom%C3%A1ntica
    Ideales como la libertad del individuo el amor a la patria y la
    nostalgia por un pasado glorioso son algunos de los postulados del romanticismo español.
    El movimiento romántico se caracteriza por la búsqueda de nuevas formas de expresión, y en el se muestran dos géneros literarios: La lírica y La narrativa.
  • LÍRICA POSROMÁNTICA

    LÍRICA POSROMÁNTICA

    http://studylib.es/doc/70901/1.-l%C3%ADrica-posrom%C3%A1ntica-espa%C3%B1ola
    En España la lírica respira, en la segunda mitad del siglo XIX, desorientación la cual originará diversas corrientes poéticas; sin duda, la más importante será la lírica posromántica que continuará, pero con aportaciones que la caracterizarán y que serán llevadas por la figura de Bécquer, el lirismo romántico.
  • NEOCLASICISMO

    NEOCLASICISMO

    https://www.profeenhistoria.com/arte/neoclasicismo/
    El Neoclasicismo (nuevo clasicismo) fue un movimiento artístico (pintura, literatura, escultura y arquitectura), surgido en Europa alrededor de 1750, durando hasta mediados del siglo XIX.
    Recibe ese nombre una vez que estuvo basado en los ideales clásicos. Se trata de un movimiento de oposición a las exageraciones, rebuscamiento y complejidades del Barroco.
  • REALISMO

    REALISMO

    https://espaciolibros.com/realismo-literario-espana/
    A pesar de los momentos que estaban pasando y la guerra en España que mantenía, la influencia del realismo, proveniente de Francia, caló hondo en los españoles de la época, haciendo que se uniesen a una corriente mucho más objetiva que la que iban a dejar atrás.
    El realismo literario español se manifestó principalmente en la novela, aunque también su representante mas importante fue José Echegary y en la poesía Ramón de Campoamor.
  • ROMANTICISMO

    ROMANTICISMO

    El romanticismo es un movimiento cultural que también dejó su huella en la historia de la literatura como movimiento literario. De lo que hoy nos ocupamos es del desarrollo del romanticismo en España y de cuáles son las características del romanticismo español. Se caracteriza por la creación de obras profundas e íntimas y su lema como movimiento cultural es la libertad en todos sus frentes.
    En el mundo de la literatura, fue un movimiento cultural, partiendo de varios países europeos.
  • COMPOSICIÓN LITERARIA REALISMO

    COMPOSICIÓN LITERARIA REALISMO

    http://lengylitmararodriguez.blogspot.com/2013/10/definicion-y-caracteristicas-del-cuento.html
    Son relatos que narran historias donde los hechos son mostrados como reales, pero son productos de la imaginación del autor. No se busca la veracidad ni la exactitud, sólo se intenta que resulte creíble.