Antena percepcion extrasensorial011

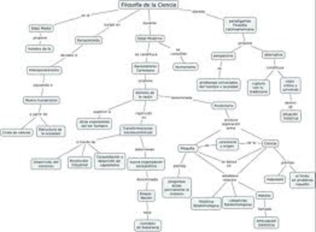
La evolución de la Epistemología a travéz de la historia

  • (550 A.C) Contexto socio-cultural del nacimiento del pensamiento en la antigua Grecia
    433

    (550 A.C) Contexto socio-cultural del nacimiento del pensamiento en la antigua Grecia

    Hacia el tercer siglo antes de cristo todas las pequeñas ciudades (polis) del mediterraneo empiezan a tener contacto entre ellas y con culturas de Oriente y de África. Ese choque de culturas los hace conscientes del valor meramente relativo de todas sus creencias, sus valores y de lo que creían saber sobre el mundo. Entonces comienzan a preguntarse si todo lo que creen saber sobre el mundo es realmente un saber o es solo una creencia más.
  • (480 A.C) Contexto socio-cultural del nacimiento del pensamiento en la antigua Grecia
    433

    (480 A.C) Contexto socio-cultural del nacimiento del pensamiento en la antigua Grecia

    Debido a las vicotiras militares obtenidas en distintas guerras la ciudad de Atenas pudo cobrar impuestos a casi todas las dmeás ciudades del Ática. Debido a ello algunos de sus ciudadanos pudieron procurarse el ocio necesario para florecieran ciertas actividades espirituales tales como el arte, la ciencia, la filosofía, etc.
  • (434 A.C) El nacimiento de la epistemología en la antigua Grecia
    434

    (434 A.C) El nacimiento de la epistemología en la antigua Grecia

    <a href='' >http://www.youtube.com/watch?v=42KKWZqkM-M</a> La eoistemología nace en la antigua Grecia (434 a.c.). Específicamente hablando, nace cuando los primeros filósofos comienzan a dudar de las explicaciones míticas del mundo y de los saberes que adquieren por medio de los sentidos y la experiencia.
  • (350 A.C.) El nacimiento de la Filosofía
    435

    (350 A.C.) El nacimiento de la Filosofía

    http://www.youtube.com/watch?v=hdRFisIX1sw. Tras las dudas acerca de la validez de los saberes mítico-mágicos del mundo y de los saberes adquiridos por medio de los sentidos y la experiencia los primeros pensadores griegos dan a luz a la Filosofía, màs o menos en el 300 A.C. La Filosofía, como un ejercicio puramente intelectual comienza a indagar todas aquellas cosas que creemos saber y se pregunta si realmente las sabemos o solo creemos que las sabemos y qué es lo que sabemos de ellas.
  • (300 A.C) El Nacimiento de la Gnoseología
    436

    (300 A.C) El Nacimiento de la Gnoseología

    Con el tiempo la Filosofía se Dividió en muchas ramas, una de las cuales fue la Gnoseología. De las raíces "Gnosis" y "Logía" significa estudio del conocimiento, entendiendo conocimiento en un sentido muy general. Esta rama de la filosofía se indagaba algunos aspectos abstractos y teóricos acerca de la relación que existe entre quien trata de conocer y el objeto que ese alguien pretende conocer.
  • (400 A.C -200 A.C.) Algunos autores acerca de la gnoseología
    437

    (400 A.C -200 A.C.) Algunos autores acerca de la gnoseología

    Asi durante casi todo el periodo griego el problema de la naturaleza, la validez y la posibilidad de conocimiento ocupó de lleno la atención de los Filósofos, entre ellos están Parménides, Sócrates, Platón, Aristóteles. Leucipo, Demócrito, Euclides, Epicuro, etc. Todos ellos trataron de averiguar cosas tales como si existía alguna forma en que el hombre pudiese percibir el logos que, según ellos, estructuraba la realidad, cuàl sería esa manera y cuál sería el resultado de percibir ese logos.
  • (146 A.C.) El desplazamiento de la Filosofía hacia Roma
    440

    (146 A.C.) El desplazamiento de la Filosofía hacia Roma

    Una de las grandes colonias del mundo helénico (Esparta) emprende una guerra contra Atenas, esta guerra acaba con el modo de vida que favorecía el florecimiento de las artes, mientras que, por otro lado, el crecimiento y la expansión de Roma (Roma incluso conquistó Atenas en el 146 A.C) les facilita a los romanos dedicarse a las actividades espirituales a las que antes se dedicaban los griegos, la filosofía, las artes y ciencia se trasladan a la ciudad de Roma.
  • (300 D.C. - 1500 D.C.) La desaparición del pensamiento en la Edad Media
    450

    (300 D.C. - 1500 D.C.) La desaparición del pensamiento en la Edad Media

    Sin embargo la Filosofía y junto con ella la Gnoseología se apagaron rápidamente en el mundo romano ya que la religión Cristiana tomó control político y económico del Imperio Romano. Y dentro de la visión cristiana del mundo el deseo de conocer las cosas es visto como una tendencia que desafía la fe y el misterio de Dios. Todas las ciencias que promovían el pensamiento y el conocimiento fueron reemplazados por la enseñanza religiosa y la fe.
  • (1500 D.C.) Contexto socio-cultural: El Renacimiento de la Filosofía.
    465

    (1500 D.C.) Contexto socio-cultural: El Renacimiento de la Filosofía.

    En el renacimiento el hombre se propone volver a hacer surgir toda las actividades espirituales que existían en el mundo antigua: arte, filosofía, ciencia, etc. Todas estas actividades vuelven a surgir teniendo en mente la idea de romper con las tradiciones impuestas y tratar de averiguar todo minuciosamente y de forma independiente.
  • (1700 D.C.) Contexto socio-cultural: La Ilustración
    470

    (1700 D.C.) Contexto socio-cultural: La Ilustración

    Los impresionantes descubrimientos producidos por el renacimiento motivan un auge intelectual en Europa que desencadena en la Ilustración, durante esta època los hombres Ilustrados se lanzan de lleno al conocimiento del mundo,
  • (1760) El Nacimiento de la Teoría del Conocimiento
    471

    (1760) El Nacimiento de la Teoría del Conocimiento

    La Filosofía moderna resurge por toda Europa y uno de los principales problemas de los que se ocupa es del problema del conocimiento, debido, en parte, a que conocer era la empresa central de toda la Ilustración. Surge entonces la teoría del conocimiento, se trata de la misma gnoseología, es decir une studio general sobre el conocimiento, solo que llevado a cabo no ya desde la perspectiva del logos sino desde la perspectiva de un Sujeto que conoce y el Objeto conocido.
  • Algunos autores de la Teoría del Conocimiento
    472

    Algunos autores de la Teoría del Conocimiento

    Algunos autores que escribieron sobre la teoría del conocimiento son: Descartes, Kant, Leibniz, Locke, Berckeley y Hume.
  • (1600-1800) De la teoría del conocimiento a la Filosofía de la ciencia
    472

    (1600-1800) De la teoría del conocimiento a la Filosofía de la ciencia

    Las teorías sobre el concimiento comienzan a aplicarse a las ciencias que recién están surgiendo, dichas ciencias en el proceso de su constitución tienen que asumir preguntas como ¿Qué objeto se va a tratar de conocer? ¿De qué clase de objeto se trata? ¿Es un objeto cognoscible? ¿Còmo se puede adquirir conocimiento sobre ese objeto? ¿Con ayuda de qué métodos? ¿Cuàndo diremos que hemos conocido al objeto? ¿Còmo distinguir el concimiento de las simples creencias no cientificas? ¿Para qué conocer?
  • (1600 - 1800) El auge de la Filosofía de la ciencia
    473

    (1600 - 1800) El auge de la Filosofía de la ciencia

    Desde el renacimiento Hasta la Ilustración son muchos los autores que publican libros acerca de cómo deberían proceder las ciencias para lograr un conocimiento acerca de sus objetos. En parte estos libros están motivados por la constante correcciòn a la que son sometidos los resultados científicos durante esos siglos. Cada nuevo descubrimiento que se declara como verdadero es revelado al poco tiempo como falso y surge la pregunta ¿Qué hacer para obtener un conocimiento realmente verdadero?
  • (1600 - 1800) Autores de Filosofía de la Ciencia
    475

    (1600 - 1800) Autores de Filosofía de la Ciencia

    Algunos de los autores que publican sobre Filosofía de la Ciencia son: Bacon, Comte, Hume y Ernst Match
  • Nacimiento de la Epistemología.
    475

    Nacimiento de la Epistemología.

    El constante desengaño vivido en la ciencia durante el los dos ùltimos siglos, ocurrido cada vez que una teoría supuestamente verdadera se revelaba falsa y necesitada de corrección, motivó un interés cada vez más grande por investigar el proceso mismo del ainvestigación científica, es decir, el interés por un estudio de las ciencias, sus objetivos, sus procedimientos, sus fundamentos, etc. Así nace la Epistemología
  • La Epistemología
    476

    La Epistemología

    La Epistemología es el nombre más moderno, y el más prestigioso por cierto, para los estudios sobre el conocimiento. De "episteme" y "logía" esta disciplina investiga algunos aspectos sobre el conocimiento científico. Las investigaciones de esta disciplina han sido fundamentales para entender el proceso de formación y desarrollo de las ciencias a lo largo de la historia. Algunos de sus autores más famosos son: Popper, Kuhn, Lakatos, Hempel y Bunge