Radio celebración mundial

Historia de la radio

  • historia de la radio

    historia de la radio

    a partir de 1886, universidades y laboratorios investigaban como comunicarse si la necesidad de usar la telegrafía, Marconi tuvo el mérito de saber integrar en un único equipo los conocimientos existentes hasta la fecha relacionados con el envío y recepción de ondas electromagnéticas descubiertos por Hertz, Tesla, Branly, Lodge o Popov.
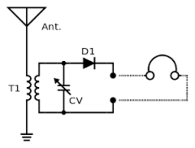
  • el receptor más primitivo fue el radio a galena

    el receptor más primitivo fue el radio a galena

    En 1901, Marconi había logrado inventar un aparato de radio que podía comunicar a dos personas sin utilizar cables. Pero esto no era útil para realizar una radiodifusión. Pero a esta maravillosa idea de Marconi se le fueron agregando complementos para perfeccionarla y convertirla en el elemento perfecto para la radiodifusión.
  • Primera  transmisión

    Primera transmisión

    primera transmisión radiofónica del mundo se realizó en la Nochebuena de 1906, desde Brant Rock Station, Massachusetts, en la que se pudo escuchar la canción "Oh Holy Night" y unos pasajes recitados de la Biblia.
    A partir de ahí los sistemas de radiodifusión se fueron extendiendo progresivamente por el mundo.
  • Primeras radiodifusiónes

    Primeras radiodifusiónes

    los sistemas de radiodifusión se fueron extendiendo progresivamente por el mundo, aunque no fue hasta la década de 1920 cuando comenzaron las primeras transmisiones regulares con programas de entretenimiento.
  • modulación de frecuencia

    modulación de frecuencia

    hacia 1937 aparecieron los primeros sistemas basados en modulación de frecuencia (FM) que complementaron a los de modulación en amplitud (AM) y que permitieron minimizar los problemas de interferencias y reducir la estática en los receptores debida al propio equipamiento y a las condiciones ambientales.
  • se establece la primera comunicación de radio vía satélite.

    se establece la primera comunicación de radio vía satélite.

    Durante la Segunda Guerra Mundial (entre 1939 y 1945) se comenzó a utilizar el sistema llamado ( Navegación de Largo Rango) el cual fue el primer sistema de radionavegación que evolucionó del radar. En la actualidad ya no se utiliza ya que ha sido reemplazado por el sistema de GPS (Global Positioning Sistem o Sistema de Posicionamiento Global). El LORAN se utilizaba para captar la presencia los barcos o aviones mediante transmisores que emitían una baja frecuencia de radio.
  • Aumento de calidad.

    Aumento de calidad.

    1970 se nota un gran aumento en la calidad del sonido y se automatizan las emisoras, es decir que se consigue la programación sin necesidad de operadores. En los primeros años de la radio, las transmisiones incluían noticias, música de la época, concursos, shows y los llamados radioteatros.

A list shows items. A timeline shows sequence.

Use Timetoast to make dates, milestones, and turning points easier to understand in a clear visual format. Timetoast is a timeline maker for work, school, research, and stories.