Computacion

Historia de la computación

  • El ábaco
    3000 BCE

    El ábaco

    El ábaco es un dispositivo sencillo: una serie de cuentas ensartadas en varillas que a su vez están montadas en un marco rectangular.
    Al desplazar las cuentas sobre varillas, sus posiciones representan valores almacenados.
  • John Napier y "los huesos de Napier"

    John Napier y "los huesos de Napier"

    El matemático escocés John Napier, famoso por su invención de los logaritmos, desarrolló un sistema para realizar operaciones aritméticas manipulando barras, a las que llamó "huesos" ya que estaban construidas con material de hueso o marfil, y en los que estaban plasmados los dígitos.
  • Calculadoras mecánicas

    Calculadoras mecánicas

    Con estas máquinas, los datos se representaban mediante las posiciones de los engranajes y ruedas. La pascalina es una de las primeras calculadoras mecánicas, que funcionaba a base de ruedas de diez dientes en las que cada uno de los dientes representaba un dígito del 0 al 9, la rotación completa de una de las ruedas dentadas hacía girar un paso a la rueda siguiente. La Pascalina sólo realizaba sumas y restas.
  • Samuel Morland y su calculadora

    Samuel Morland y su calculadora

    Samuel Morland inventa la primera máquina de multiplicar y dividir en la corte del rey Carlos II de Inglaterra. El aparato constó de una serie de ruedas, cada una de las cuales representaba decenas, centenas, etc. Un alfiler de acero movía los diales para ejecutar los cálculos.
  • La rueda escalada de Leibniz

    La rueda escalada de Leibniz

    El matemático alemán Gottfried Leibniz inventa la primera calculadora de propósito general. El aparato era una partida de la pascalina; mientras opera usa un cilindro de dientes, en lugar de la serie de engranajes. Aunque el aparato podía ejecutar multiplicaciones y divisiones, padeció de problemas de fiabilidad que disminuyó su utilidad.
  • Charles Mahon y el demostrador lógico

    Charles Mahon y el demostrador lógico

    Charles Mahon, tercer conde de Stan hope inventa la primera máquina lógica, el demostrador lógico. Era un aparato de bolsillo que resolvía silogismos tradicionales y preguntas elementales de probabilidad. Mahon es el precursor de los componentes lógicos en computadoras modernas.
  • La primera tarjeta perforada

    La primera tarjeta perforada

    Joseph Marie Jacquard, utilizó mecanismo de tarjetas perforadas para controlar el dibujo formado por los hilos de las telas confeccionadas por una máquina de tejer. Estas plantillas o moldes metálicos perforados permitían programar las puntadas del tejido, logrando obtener una diversidad de tramas y figuras. La idea de Jacquard, que revolucionó el hilar de seda, estaba por formar la base de muchos aparatos de la informática e idiomas de la programación.
  • Artefacto de la diferencia

    Artefacto de la diferencia

    Charles Babbage completa su artefacto de la diferencia, el artefacto de la diferencia era un ensamble complejo de ruedas, engranajes, y remaches. Babbage diseñó su "artefacto analítico", un aparato de propósito general que era capaz de ejecutar cualquier tipo de cálculo matemático. Los diseños del artefacto analítico eran la primera conceptualización clara de una máquina que podría ejecutar el tipo de cálculos computacionales que ahora se consideran el corazón de la informática.
  • Algebra de Boole

    Algebra de Boole

    El lógico inglés George Boole publica su Álgebra de Boole. El sistema de Boole redujo a argumentos lógicos las permutaciones de tres operadores básicos algebraicos: y, o, y no. A causa del desarrollo del álgebra de Boole, Boole es considerado por muchos como el padre de la teoría de la informática.
  • Comptómetro a teclas de Dorr Felt

    Comptómetro a teclas de Dorr Felt

    Dorr Felt desarrolló su comptómetro, el cual fue la primera calculadora que se operaba con solo presionar teclas en vez de, por ejemplo, deslizar ruedas.
  • Tubo de vacío

    Tubo de vacío

    El estadounidense Lee De Forest inventa el tubo de vacío. El Audion, como se llamaba, tenía tres elementos dentro de una bombilla del vidrio evacuada. Los elementos eran capaces de hallar y amplificar señales de radio recibidas de una antena.
  • Coma flotante de Leonardo Torres Quevedo

    Coma flotante de Leonardo Torres Quevedo

    El español Leonardo Torres Quevedo establece las bases de la automática, plantea la problemática de la inteligencia artificial (sin introducir esta denominación) y la aritmética en coma flotante en sus Ensayos sobre automática.
  • El primer circuito biestable "Flip flop"

    El primer circuito biestable "Flip flop"

    Los inventores estadounidenses W. H. Eccles y F. W. Jordan desarrollan el primer circuito multivibrador o biestable. El flip-flop permitió diseñar Circuitos electrónicos que podían tener dos estados estables, alternativamente, pudiendo representar así el 0 como un estado y el otro con un 1.
  • La primera calculadora electromecánica

    La primera calculadora electromecánica

    Leonardo Torres Quevedo construye su aritmómetro electromecánico, el cual fue primera calculadora automática.
  • Maquina de Turing y concepto de algoritmo

    Maquina de Turing y concepto de algoritmo

    Alan Turing inventa y modifica su invento, la máquina de Turing, la cual formaliza el concepto de algoritmo con un detallado sistema de operaciones, formalizando el concepto de algoritmo.
  • La primera computadora programable "Z3"

    La primera computadora programable "Z3"

    La computadora "Z3" fue la primera máquina programable y completamente automática , esta fue creada por Konrad Zuse y se terminó en base a la experiencia de la creación de la no tan funcional computadora "Z1".
  • Las primeras computadoras electromecánicas

    Las primeras computadoras electromecánicas

    En Estados Unidos se construyó, en la Universidad de Harvard, la Harvard Mark I (primera máquina electromecánica), diseñada por un equipo encabezado por Howard H. Aiken. En Inglaterra se construyeron los ordenadores Colossus (Colossus Mark I y Colossus Mark 2), con el objetivo de descifrar las comunicaciones de los alemanes durante la Segunda guerra mundial.
  • El primer diseño teórico de una computadora de programa almacenado

    El primer diseño teórico de una computadora de programa almacenado

    John von Neumann escribe el "First Draf of a report on the EDVAC"
    una página del primer documento donde se describe el diseño lógico de una computadora utilizando el concepto de programa almacenado.
  • La primera memoria

    La primera memoria

    Jay Forrester desarrolla la primera memoria, la cual reemplazó los no confiables tubos al vacío como la forma predominante de memoria por los próximos diez años.
  • La creación del Chip o Microchip

    La creación del Chip o Microchip

    Jack S. Kilby construye el primer circuito integrado que aportaria grandes beneficios a al informática.
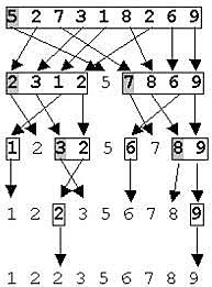
  • Algoritmo de ordenamiento

    Algoritmo de ordenamiento

    En computación y matemáticas un algoritmo de ordenamiento es un algoritmo que pone elementos de una lista o un vector en una secuencia dada por una relación de orden, es decir, el resultado de salida ha de ser una permutación —o reordenamiento— de la entrada que satisfaga la relación de orden dada.
  • Introducción de las supercomputadoras

    Introducción de las supercomputadoras

    Supercomputadora, es un dispositivo informático con capacidades de cálculo superiores a las computadoras comunes y de escritorio y que son usadas con fines específicos. Hoy día los términos de supercomputadora y superordenador están siendo reemplazados por computadora de alto rendimiento y ambiente de cómputo de alto rendimiento, ya que las supercomputadoras son un conjunto de poderosos ordenadores unidos entre sí para aumentar su potencia de trabajo y rendimiento.
  • El avance de la tarjeta RAM

    El avance de la tarjeta RAM

    La memoria de acceso aleatorio se utiliza como memoria de trabajo de computadoras y otros dispositivos para el sistema operativo, los programas y la mayor parte del software. En la RAM se cargan todas las instrucciones que ejecuta la unidad central de procesamiento y otras unidades del computador, además de contener los datos que manipulan los distintos programas.
  • El nacimiento de Internet, ARPANET

    El nacimiento de Internet, ARPANET

    El primer navegador web, ARPANET se separa de la red militar que la originó, de modo que, ya sin fines militares, se puede considerar esta fecha como el nacimiento de Internet, ya que ARPANET son las siglas de Advanced Research Projects Agency Network, este existente desde 1969 para fines militares.
  • Incorporación de los sistemas operativos

    Incorporación de los sistemas operativos

    Windows 1.0 fue el primer sistema operativo gráfico de 16 bits, desarrollado por Microsoft y lanzado el 20 de noviembre de 1985, siendo uno de los primeros sistemas gráficos diseñados. Fue el primer intento de Microsoft de implementar un ambiente operativo multitudinaria con interfaz de usuario gráfica en la plataforma de PC.
  • Sistemas operativos multiusuarios

    Sistemas operativos multiusuarios

    Microsoft lanza al mercado la primera versión del sistema operativo multiusuario de 32 bits "Windows NT"U el cual fue un sistema operativo con interfaz gráfica propia, estable y con características similares a los sistemas de red UNIX. Las letras NT provienen de la designación del producto como "Nueva Tecnología"
  • Netscape Navigator, el primer navegador web de funcionamiento completo

    Netscape Navigator, el primer navegador web de funcionamiento completo

    Netscape Navigator es un navegador web, el primer producto comercial de la compañía Netscape Communications creada por Marc Andreessen. ​En 1997, el Netscape Navigator 2.0 fue el primer navegador en incluir un lenguaje de script en las páginas web, al introducir JavaScript en su versión 2.
  • El inicio de las plataformas de contenido audiovisual

    El inicio de las plataformas de contenido audiovisual

    YouTube es un sitio web de origen estadounidense dedicado a compartir videos. Presenta una variedad de clips de películas, programas de televisión y vídeos musicales, este usa un reproductor en línea basado en HTML5, que incorporó poco después de que la W3C lo presentara y que es soportado por los navegadores web más difundidos. Antiguamente su reproductor funcionaba con Adobe Flash, pero esta herramienta fue desechada en 2016.
  • El lanzamiento de Google Chrome

    El lanzamiento de Google Chrome

    Los lanzamientos de Chrome son obtenidos a partir de Chromium, el proyecto de software libre. En esencia, los aportes hechos por el proyecto libre Chromium fundamentan el código fuente del navegador base sobre el que está construido Chrome y por tanto tendrá sus mismas características, a las cuales Google adiciona otras que no son software libre.
  • La creación de un sistema operativo detallado

    La creación de un sistema operativo detallado

    Windows 7 es una versión de Microsoft Windows, este se lanzó en octubre de 2009. Esta versión estaba diseñada para uso en PC, incluyendo equipos de escritorio en hogares y oficinas, equipos portátiles, tabletas, y equipos multimedia.​ En su desarrollo se dio importancia a mejorar su interfaz para volverla más accesible al usuario e incluir nuevas características, al mismo tiempo que se realizarían esfuerzos para lograr un sistema más ligero, estable y rápido.

Looking for a timeline maker?

Create timelines for projects, roadmaps, history, lessons, legal cases, and stories with Timetoast. Timetoast is a timeline maker for work, school, research, and stories.