20070712klphishes 125.ies .lco

el barroco,la lírica posromántica e,literatura neoclásica

  • Francisco de quevedos
    1580 BCE

    Francisco de quevedos

    conocido como Francisco de Quevedos, fue un escritor español del Siglo de Oro. Se trata de uno de los autores más destacados de la historia de la literatura española, conocido especialmente por su obra poética, aunque también escribió narrativa, teatro, y diversos opúsculos filosóficos, políticos, morales, ascéticos, humanísticos e históricos.
  • conceptismo y culteranismo
    1562 BCE

    conceptismo y culteranismo

    El culteranismo es una corriente literaria del Barroco español dentro de la más general del conceptismo, con el cual comparte la intención de intensificar la expresión separándola del equilibrio y claridad clásica, pero en lugar de la condensación de significados propia del conceptismo
  • LUIS DE GÓNGORA y ARGOTE
    1561 BCE

    LUIS DE GÓNGORA y ARGOTE

    fue un sacerdote, poeta y dramaturgo del Siglo de Oro, máximo exponente de la corriente literaria conocida como culteranismo o gongorismo, que más tarde imitarían otros artistas
  • la lírica del barroco
    1500 BCE

    la lírica del barroco

    Estas son las características puramente barrocas de la literatura española. ... La lírica barroca representa la ruptura del equilibrio renacentista; este cambio se lleva a cabo por medio de dos tendencias: el culteranismo, representado por Luis de Angora e , y el conceptismo, encabezado por Francisco de Quevedos.
  • la lírica posromántica
    Jan 1, 1081

    la lírica posromántica

    El romanticismo fue una corriente introducida en España por la poesía alemana en la segunda mitad del siglo XIX, y corresponde a la transición hacia el Realismo. En poesía, el romanticismo se traduce con una tendencia intimista cuya composición está basada en la expresión de las emociones y sentimientos personales, siendo también un reflejo de la naturaleza.
  • romanticismo y realismo
    Feb 12, 1081

    romanticismo y realismo

    Las diversas fuentes consultadas, permiten establecer que el Romanticismo es un movimiento artístico, literario y cultural que tuvo su inicio en Inglaterra y Alemania a fines del siglo XVIII, y se extendió a otros países de Europa y a América, durante la primera mitad del siglo XIX. Marcó una ruptura con la ideología de la Ilustración y el Neoclasicismo
  • el renacimiento
    1300

    el renacimiento

    el renacimiento es el nombre dado en el siglo XIX a un amplio movimiento cultural que se produjo en Europa Occidental durante los siglos xv y xvi. Fue un período de transición entre la Edad Media y los inicios de la Edad Moderna. Sus principales exponentes se hallan en el campo de las artes, aunque también se produjo una renovación en las ciencias, tanto naturales como humanas.
  • El renacimiento en españa
    1492

    El renacimiento en españa

    renacimiento español es la expresión empleada para designar a la influencia y al desarrollo que se dio en España del movimiento artístico y científico originado en Italia en el siglo XV, y que se fue expandiendo por el resto de Europa Occidental en el siglo. XVI, conocido como Renacimiento.
  • el teatro del barroco
    Sep 15, 1510

    el teatro del barroco

    El teatro del Barroco supuso un periodo de esplendor del teatro como género literario y como espectáculo de la época, que se extendió desde Italia al resto de Europa en el siglo
  • don quijote de la mancha
    Aug 21, 1547

    don quijote de la mancha

    Alonso Quijada es un hidalgo pobre de la Mancha, que de tanto leer novelas de caballería acaba enloqueciendo y creyendo ser un caballero andante, nombrándose a sí mismo como Don Quijote de la Mancha.
  • Miguel de cervantes
    Sep 9, 1547

    Miguel de cervantes

    a literatura universal y una de las máximas creaciones del ingenio humano. Considerado asimismo el arranque de la novela moderna y concebido inicialmente por Conservantes como una parodia de los libros de caballerías, potencia gnomónica destinada a gobernar el mundo en el siglo XVI y a derrumbarse en el XVII, y con la vida de su autor, gloriosamente herido en el triunfo de Levanto y abocado luego a toda suerte de desdichas.
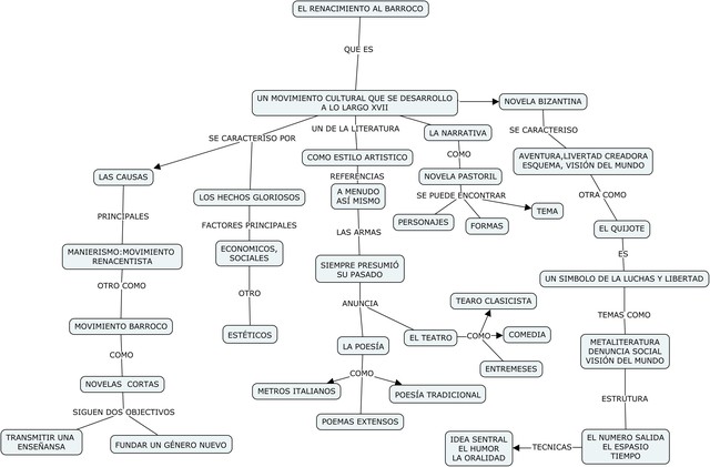
  • el barroco

    el barroco

    el barroco fue un movimiento artístico y cultural desarrollado en Europa término Barroco, aplicado a este estilo, no tiene un origen muy seguro. Barroco barroco era una palabra portuguesa que designaba las perlas de forma irregular. xvl
  • el barroco

    el barroco

    el Barroco fue un período de la historia en la cultura occidental originado por una nueva forma de concebir el arte (el «estilo barroco») y que, partiendo desde diferentes contextos histórico-culturales, produjo obras en numerosos campos artísticos:
  • fray benito

    fray benito

    nació en el seno de una familia hidalga del muy antiguo linaje de Fijo, en el pazo de , parroquia de Santa María de Celias, a las riberas del río Niño y un poco más abajo de su unión con su afluente, el Sil. Sus padres fueron don Antonio Feijoo Montenegro y Sanjurjo y doña María de Puga Sandoval Novoa y Feijoo. Cursó sus estudios primarios en el Real Colegio de San Esteban de Ribas de Sil,1​ en el municipio de Nogueira de Ramuín.
  • el renacimiento del barroco

    el renacimiento del barroco

    .. En el ámbito literario, la literatura renacentista del siglo XVI refleja fundamentalmente los avatares del choque de civilizaciones, a cargo de autores nacidos en España. En el siglo XVII, o periodo barroco, surgen ya las primeras grandes figuras nacidas en tierras americanas.
  • literatura del barroco

    literatura del barroco

    La literatura del Barroco, o literatura barroca, es un estilo literario europeo que se desarrolló durante el siglo XVII. A diferencia del Renacimiento, el Barroco se caracteriza por la idea del desengaño y por el pesimismo.
  • poesía romantica

    poesía romantica

    a poesía romántica formó parte del movimiento romántico dentro de la literatura europea durante los siglos XVIII y XIX. Algunos han atribuido la época romántica de la poesía a una reacción contra la Ilustración y la Revolución industrial. La poesía romántica aboga por un regreso del hombre a la naturaleza, lo que se ve, en particular, en las obras de . Cansados de la lucha por la razón y la búsqueda de la verdad, los románticos decidieron desechar la razón y abrazar la belleza.
  • William Blake

    William Blake

    William Blake fue un poeta, pintor y grabador inglés. Aunque permaneció en gran parte desconocido durante el transcurso de su vida, actualmente el trabajo de Blake cuenta con una alta consideración
  • literatura neoclasica

    literatura neoclasica

    se inicio la literatura neoclásica con los reyes de la casa de Bordón y, con ellos, la influencia francesa. En esta época se reformó la enseñanza y se sistematizó el estudio de las ciencias, que avanzaron notablemente.
  • el teatro y prosa romantica

    el teatro y prosa romantica

    No es una simple corriente literaria, sino un amplio movimiento cultural, político y vital que afectó a toda Europa y América y que se desarrolló en España aproximadamente durante la primera mitad del siglo XIX. Comienza a finales del siglo XVIII en Alemania.
  • el realismo

    el realismo

    es una corriente estética que supuso una ruptura con el romanticismo, tanto en los aspectos ideológicos como en los formales, en la segunda mitad del siglo XIX. Se extendió también a las artes plásticas en Latinoamericano, lugar donde hasta entonces no había gran proliferación en este arte.
  • novela romantica

    novela romantica

    Las novelas románticas describen historias de amor, relatos pasionales en los que las historias de sentimientos, la exaltación del corazón y el enamoramiento tienen peso en la trama.
  • jose zarrilla

    jose zarrilla

    era una mujer muy piadosa. Tras varios años en Valladolid, la familia pasó por Burgos y Sevilla para al fin establecerse, cuando el niño tenía nueve años, en Madrid, donde el padre trabajó con gran celo como superintendente de policía y el hijo ingresó en el Seminario de Nobles, regentado por los jesuitas; allí participó en representaciones teatrales escolares.
  • LINEA EL TIEMPO (EL BARROCO)

    LINEA EL TIEMPO (EL BARROCO)

    Tomas Cote Lizarazo
    Claudia Andrea Crrea Romero Instituto Técnico Alquileo Parra Diana Marcela Medina
    Barichara
    Décimo uno
    2018
  • el poema en el realismo

    el poema en el realismo

    Sobre arena y sobre el viento
    el sol mira descontento
    con su corazón despierto
    con amor y abarrancamiento
    de su triste pensamiento
    es su amargura su acompañamiento
    de su dolido acordonamiento

Looking for a timeline maker?

Create timelines for projects, roadmaps, history, lessons, legal cases, and stories with Timetoast. Timetoast is a timeline maker for work, school, research, and stories.