El barroco 1 728

El Barroco

  • Francisco de Quevedo y su obra
    Sep 14, 1580

    Francisco de Quevedo y su obra

    nació en Madrid y su vida transcurrió en la corte, paso cuatro años encorselada por escribir unos versos ofensivos contra el rey -su corte amoroso
    -la satírica y la burla
  • La representación teatral

    La representación teatral

    a partir de finales del siglo XVI, el teatro rivalizo con otros espectáculos como entretenimiento publico. -corrales de comedias
    -escenografía
  • Calderón de la Barca

    Calderón de la Barca

    nació en Madrid y fue dramaturgo de la corte. con el paso del tiempo su carácter se volvió pesimista y desengañado. después de ordenarse sacerdote dedico sus últimos años a escribir obras religiosas
  • El Barroco

    El Barroco

    se dio en Europa en el siglo XVII , fue caracterizado por los sentimientos de desencanto y pesimismo del hombre de la época
  • contexto histórico-politico

    contexto histórico-politico

    LUCHAS RELIGIOSAS:la rivalidad entre católicos y protestantes tuvo su máximo reflejo en la guerra de los 30 años CRISIS ECONÓMICAS:las contantes guerras provocaron el empobrecimiento del continente DESCENSO DEMOGRÁFICO: como consecuencia de los enfrentamientos y las crisis económicas se produjo un descenso de la población MONARQUÍA ABSOLUTA :en este clima de inseguridad los reyes pudieron afianzar su poder como garantizadores de la paz y el orden
  • sociedad y cultura del barroco

    la sociedad barroca reflejo las dificultades de la época: -CRISIS RELIGIOSA:
    -CRISIS SOCIAL
    -REVOLUCIÓN CIENTÍFICA
    -ARTE BARROCO
  • la literatura barroca

    las características de la literatura barroca son: -DE ENTRETENIMIENTO
    -LOS TEMAS Y FORMAS SE RENUEVAN
    -SU ESTILO
  • La lírica de barroca

    La lírica de barroca

    se caracteriza por la desmesura y el enfrentamiento de contrarios. la lírica barroca continua con la tradición del renacimiento , caracterizada por incluir tópicos como el amor o la brevedad de la vida, pero imprimiéndoles una visión satírica
  • conceptismo y culteranismo

    conceptismo y culteranismo

    de esta epoca datan los famosos enfrentamientos entre Gongora y Quevedo, que llegaron a adquirir ribetes de tipo personal. -CULTERANISMO:se centra en la forma, esto significa que las palabras y el orden sintáctico de las oraciones son los medios para la búsqueda de la belleza. -CONCEPTISMO:prima el contenido mediante la asociación de palabras e ideas. se vale de un lenguaje que no busca transmitir belleza sino un pensamiento agudo e ingenioso.
  • El teatro barroco

    El teatro barroco

    durante el barroco, la literatura experimenta un cambio en cuanto a su funcion social pues se convierte en un arte dirigido a un publico amplio
  • Góngora y su obra

    Góngora y su obra

    es la figura mas representativa del culteranismo.
    se dice que la poesía de Góngora tiene dos facetas:
    -la poética sencilla
    -la de poeta oscuro y casi imposible
  • El teatro de Calderón de Barca

    El teatro de Calderón de Barca

    el lenguaje poético de calderón se aleja de sencillez de lope de vega y se caracteriza por mesclar conceptismo y culteranismo. en su producción se diferencian dos estilos: -REALISTA
    -POÉTICO Y SIMBÓLICO según el tema de sus obras se clasifican así: -COMEDIA DE CAPA Y ESPADA
    -AUTOS SACRAMENTALES
    -DRAMA FILOSÓFICO

    -DRAMAS DE HONOR
  • Fray Benito Jerónimo  Feijoo

    Fray Benito Jerónimo Feijoo

    autor de las cartas de eruditas y curiosas, obra que buscaba enseñar la verdad y atacar la superstición. su estilo es claro y tiene como objetivo ser comprensible.
  • Literatura neoclasica

    Literatura neoclasica

    la literatura neoclasica se convirtió en el instrumento de los ilustrados para la transformación de las costumbres de la sociedad
  • La poesía neoclasica

    La poesía neoclasica

    la poesia del siglo XVIII respomdio a las normas literarias del neoclasicismo:orden y didactismo los dos géneros: -LA LÍRICA
    -LA DIDÁCTICA
  • La prosa neoclasica

    La prosa neoclasica

    entre la prosa neoclasica se encuentran los ensayos, las fabulas y las novelas. sin embargo el ensayo sobresalió por su interés educativo con un espíritu adelantado a la enciclopedia francesa. en este genero se destacan : -Fray Benito Jerónimo Feijoo
    -Gaspar Melchor de Jovellanos
  • poesía romántica

    poesía romántica

    ideales como la libertad del individuo, el amor a la patria y a la nostalgia por un pasado glorioso son algunos postulados del romanticismo español el movimiento romántico se caracteriza por la búsqueda de nuevas formas de expresión, y en el se muestran dos géneros literarios: -la poesía narrativa -la poesía lírica
  • Gaspar Merchor de Jovellanos

    Gaspar Merchor de Jovellanos

    ademas de escritor, jovellanos fue político. su obra versa sube los problemas económicos y sociales del país, pero el tema central de sus escritos es la necesidad de modernizar.
  • El romanticismo

    El romanticismo

    el termino romántico hace alusión al carácter poco normativo de esta corriente aparecida en Alemania y difundida posteriormente en Inglaterra, Francia y España. algunas características del romanticismo son :
    • defensa plena de la libertad individual en los ámbitos político,moral y artístico -exaltación del yo y de los sentimientos apasionados considerados como ideales de vida.
  • teatro y prosa romantica

    teatro y prosa romantica

    tuvieron menor importancia que la poesía durante el romanticismo español, durante esta época se vivió una renovación en ambos géneros de destacados autores. igual que la poesía, teatro romántico rompió los moldes del teatro neoclásico e incorporo el sentido de libertad y flexibilidad aunque tuvo un corto periodo de vigencia : desde 1834 hasta 1849
  • el romanticismo y realismo

    el romanticismo y realismo

    el arte, mas que un reflejo de la realidad es la forma como los seres humanos expresan las sensaciones y experiencias que esta evoca. el romanticismo y el realismo son dos corrientes artísticas que tienen visiones opuestas del mundo y el arte.
  • liberalismo y nacionalismo

    liberalismo y nacionalismo

    el periodo en el que se enmarca el movimiento cultural conocido como el romanticismo inicia con la derrota de Napoleón en 1815 que había dado lugar en una serie de guerras debido a su política expansiva y el restablecimiento de las monarquías absolutas en Europa. -proceso de industrialización
    -aparición del liberalismo

    -nacionalismo
  • El realismo

    El realismo

    el realismo, por su parte, manifiesta así sus principales:
    • representación de la realidad con exactitud. los escritores representan un análisis rigoroso de la realidad que observan.
    -objetividad en la narración o la representación
  • la lirica posromantica

    la lirica posromantica

    fue movimiento cultural e intelectual que apareció en las segunda mitad del siglo XIX en Francia. Gustavo Adolfo Bécquer es considerado el principio representante de este movimiento en España
  • El realismo

    El realismo

    el movimiento realista recrea ambientes centrados en la realidad española del momento.
    el realismo español esta ampliamente influenciado por la tradición narrativa de la novela picaresca, cervantes y el cuadro de costumbres, así como por las obras de los realistas europeos
  • jose de espronceda

    jose de espronceda

    incursiono en la política y fundo una sociedad secreta en la que define la libertad, la cual reunía a un grupo de jóvenes conocidos como numantinos.
  • Juan valera

    Juan valera

    este político y escritor cordobes ambienta sus relatos en la Andalucia rural, y refleja principalmente su realidad social que se presenta sin contradicciones.
  • Gustavo Adolfo Bequer

    Gustavo Adolfo Bequer

    Gustavo Adolfo Claudio Domínguez Bastida, ​ más conocido como Gustavo Adolfo Bécquer, fue un poeta y narrador español, perteneciente al movimiento del Romanticismo.
  • La regenta

    La regenta

    considerada una de las mejores representaciones del realismo se caracteriza por:
    -su argumento
    -sus personajes
    -su estructura
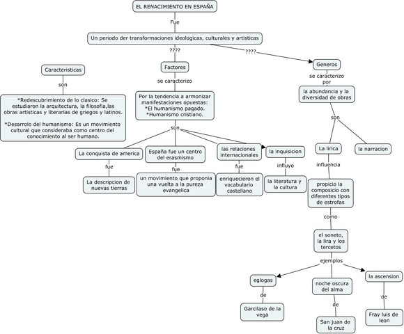
  • mapa conceptual 1

    mapa conceptual 1

    el renacimiento en españa
  • Integrantes

    -JHON CORZO
    -NELSON RUIZ
  • mapa conceptual 2

    mapa conceptual 2

    movimiento cultural
  • Poema

    Sobre arena y sobre viento
    lo ha fundado el cielo todo.
    Lo mismo el mundo de el lodo
    que el mundo del sentimiento.
    De amor y gloria el cimiento
    sólo aire y arena son.
    Torres con que la ilusión
    mundo y corazones llena;
    las del mundo sois arena,
    y aire las del corazón.

A list shows items. A timeline shows sequence.

Use Timetoast to make dates, milestones, and turning points easier to understand in a clear visual format. Timetoast is a timeline maker for work, school, research, and stories.