• LA ESCLAVITUD
    6000 BCE

    LA ESCLAVITUD

    La esclavitud nace de la división del trabajo. Dada la
    necesidad de incrementar la producción agrícola, minera o ganadera, las sociedades empiezan a constituir la figura de los esclavos, primero utilizando prisioneros de guerra y después a través del comercio de esclavos.
  • Pensamiento económico preclásico COMUNISMO PRIMITIVO
    1500 BCE

    Pensamiento económico preclásico COMUNISMO PRIMITIVO

    La comunidad primitiva es la primera forma en que el hombre se organiza para satisfacer sus necesidades. En estas comunidades la propiedad era colectiva, es decir, la tierra pertenecía a todo el clan trabajaba de forma comunitaria y entre todos realizaban las labores, tanto las de cacería como las agrícolas.
    A esto se le conoce como comunismo primitivo; no existían las clases sociales, las relaciones de producción eran de ayuda mutua, y no había explotación del hombre
  • Pensamiento OIKONOMIA
    1200 BCE

    Pensamiento OIKONOMIA

    Estas formas opuestas de individualismo, donde ya se sugería la diferencia entre lo “macro” y lo“micro” dieron lugar al establecimiento del pensamiento dedicado a analizar la “administración
    de la casa” (οικονοµια oikonomía), concepto
    que hoy en día conocemos como economía.
  • Period: 1200 BCE to 1101 BCE

    LOS GRIEGOS

    La península griega se encuentra en el mar Mediterráneo, entre el mar Jónico y el mar Egeo; la mayor parte de los pueblos que la habitaron llegaron de los Balcanes en el siglo xiii a.Cfusionándose
    con los habitantes originales.Los griegos fueron los primeros en tratar de entender el funcionamiento de la economía. Hesíodo, Jenofonte, Aristófanes, Platón y Aristóteles trataron de encontrar una explicación a los fenómenos económicos de su época. primeros pueblos en utilizar la moneda.“
  • Period: 1090 BCE to 1100 BCE

    Hesíodo

    En la antigua ética del trabajo la autodisciplina
    era muy importante, ya que era la única forma de
    hacer rendir la tierra y evitar el caos producido
    por la naturaleza. En los tiempos de Hesíodo la
    mayoría de los agricultores eran esclavos.
  • LOS HEBREOS
    616 BCE

    LOS HEBREOS

    Comercio :Reconocen que el dinero es una medida de la
    riqueza y del valor de los bienes y servicios.
  • Period: 427 BCE to 355 BCE

    Jenofonte

    Jenofonte establece ya algunas ideas de la economía moderna, que tienen que ver con el valor subjetivo y con los rendimientos marginales .La idea de la subjetividad de lo bueno frente a lo malo es una de las ideas principales del pensamiento griego, legado a nuestra época, cuyas repercusiones también hemos observado en la economía moderna.
  • Period: 384 BCE to 322 BCE

    Aristóteles

    Aristóteles concibe a la economía como el uso de esos bienes necesarios para la “vida buena”. También puso un nombre a la actividad de fabricación o comercio de esos bienes: el de “crematística”. ... Según Aristóteles, la economía como tal, sólo usaba lo necesario para la vida buena.
  • Period: 437 to 327

    PLATÓN

    Los elementos para administrar el mercado,
    de acuerdo con Platón, eran:
    La moneda autorizada: su finalidad era desaparecer las imprecisiones en el intercambio y de esta manera erradicar los beneficios y la usura.
    La costumbre o la tradición: mantendrían
    sin cambio las cuotas distributivas, de
    acuerdo con principios matemáticos estrictos que establecieran las reglas de justicia.
  • Period: 453 to 388

    Aristófanes

    Aristófanes En Pluto aborda la mala distribución de la riqueza, y deja entrever algo que podría considerarse, guardadas las proporciones, una primitiva teoría monetaria. Otra constante en Aristófanes es el planteamiento de la pregunta de si es o no conveniente una sociedad donde el Estado sea el que satisfaga todas las necesidades y los esclavos todo el trabajo; es decir, una especie de comunismo donde el dinero y el trabajo no serían un problema para la clase dominante.
  • Medievo y Renacimiento
    476

    Medievo y Renacimiento

    La confianza y la seguridad propias de las
    ciudades, así como el comercio que se daba entre los diferentes países se terminaron; los viajes
    se volvieron muy peligrosos, y para sobrevivir
    se tuvieron que adoptar formas de vida autosuficientes. Por consiguiente, las provincias y las
    ciudades comenzaron a aislarse, creándose una
    nueva forma de organización económica: el feudo
    o la propiedad señorial. Esto trajo consigo grandes
    consecuencias económicas.
  • Principales pensadores Económicos de la edad media .
    476

    Principales pensadores Económicos de la edad media .

    En la Edad Media los temas relacionados con reglamentaciones del comportamiento económico
    fueron tratados por teólogos y moralistas llamados escolásticos, que veían la economía como un
    aspecto de la conducta moral.
  • Period: 476 to 1500

    La economía medieval

    El trabajador de la Edad Media era el siervo,
    pues la esclavitud había terminado; la diferencia
    entre un esclavo y un siervo, es que estos últimos
    tenían personalidad legal y poseían una pequeña
    propiedad privada, aunque no obtenía un salario
    por los trabajos realizados, ni podían abandonar el
    feudo sin el permiso del señor feudal.
    El siervo tenía una serie de obligaciones: laborar en las tierras del señor cuatro o cinco días a la
    semana.
  • Period: 476 to 476

    Decadencia del imperio romano

    El Imperio romano empezó a decaer y a perder
    fuerza. Las fronteras de su territorio, establecidas
    para la defensa de las invasiones bárbaras que
    venían del norte, del este y del sur, se debilitaron,
    lo que permitió que los bárbaros penetraran a su
    territorio, arrasaran los campos, quemaran ciudades, robaran y secuestraran, destrozando cuanto
    encontraban a su paso.
    Europa occidental tuvo que cambiar y adoptar
    formas defensivas de organización económica; con
    lo que se dio el paso a la Edad Media
  • Period: 476 to 1500

    feudo

    El feudo era una entidad social y política en la que
    el señor feudal no solamente poseía la tierra, sino
    que fungía como máxima autoridad; era el organizador y administrador de todas las actividades
    dentro del feudo, y además de ser el juez también
    era el jefe de los guardias para la protección del
    feudo.Era dueño absoluto en sus dominios;
    sin embargo, estaba sujeto a una jerarquía, en la
    que cada señor era servidor de otro señor, lo que
    marcaba una acentuada estratificación de clases.
  • EL IMPERIO ROMANO
    753

    EL IMPERIO ROMANO

    la gran aportación fue el derecho romano, en el cual encontramos
    el código Justiniano que comprende la regulación de las relaciones comerciales (jus Pentium), sirvió como base para desarrollar análisis económico Gracias al código Justiniano
    podemos observar el orden que tuvieron los romanos para sus relaciones comerciales.El Imperio romano reconocía y reglamentaba
    algunas de las figuras que persisten en la actualidad, a saber: Mutuo ,deposito ,prenda, donación ,permuta ,compra venta .
  • Period: 1225 to 1274

    Tomás de Aquino

    Tomás de Aquino señaló que los Bienes privados son más productivos, ya que las personas cuidan más lo propio. Este planteamiento es, sin duda, base fundamental de la economía de Mercado.
  • Period: 1245 to 1340

    Enrique de Frimaria

    Los conceptos que había analizado Aquino sobre la
    necesidad individual son retomados por Frimaria.
    Este escolástico se da cuenta de que “el valor de un
    objeto está determinado por la necesidad común de algo
    que es escaso”. Para él, la cantidad deseada de un objeto está en relación directa con la cantidad disponible (demanda frente a la escasez), dando origen a
    lo que hoy conocemos como demanda agregada o
    de mercado.
  • Period: 1260 to 1280

    Alberto Magno

    argumentó que existía un orden natural y un orden económico, con dos valoraciones diferentes en cada uno de estos; en el orden económico los bienes se miden en relación al trabajo y los gastos.
  • Period: 1290 to 1349

    Gerardo Odonis

    Analiza la escasez de
    trabajo de acuerdo con la cantidad de habilidades
    productivas humanas, y lo que cuesta adquirir
    esas habilidades, lo cual da origen a las diferencias
    de salarios que, de acuerdo con su pensamiento,
    se dan por esa diferencia de actividades y de habilidades, o lo mismo que se podría explicar como
    que el trabajo escaso ordena un precio de producto
    más alto a través de la escasez del producto, y por
    eso el trabajo sirve como regulador del valor.
  • Period: 1295 to 1358

    Jean Buridan

    Las aportaciones en materia económica que
    nos da Buridan son de gran importancia, pues fue
    el primero en diferenciar entre necesidad y demanda efectiva; al mismo tiempo, distingue entre
    necesidad y poder adquisitivo. Esta aportación o
    distinción entre lo que se quiere y lo que se puede
    comprar son esenciales para el posterior análisis
    económico.
    La demanda es lo que se quiere y se puede
    comprar monetariamente.
  • Period: 1320 to 1382

    Nicolás de Oresme

    buscan reforzar a la monarquía mediante una correcta administración financiera vinculada al comercio y a través de una buena política monetaria. El príncipe, por tanto, debe velar por el cuidado de la buena moneda. De este modo, surge una primigenia teoría sobre el dinero
  • Period: 1450 to

    LOS MERCANTILISTAS

    Los mercantilistas miden la riqueza de un Estado
    en dinero.
    El estudio del mercantilismo, para nuestro efecto, abarca la forma en que las regulaciones afectaron a los comerciantes,
    al Estado, a los productores y, desde luego, a los
    consumidores.
  • LA UTOPIA
    1453

    LA UTOPIA

    El proceso de cercamiento en Inglaterra provocó
    que se disolvieran las ligas feudales, haciendo que
    comenzara lentamente la sociedad de mercado. El siervo sólo sabía cultivar su tierra, y al ser
    despojado de ella se encontró sin sustento y sin
    oficio surgió una nueva clase de fuerza de
    trabajo, sin tierras y sin ingreso; un proletariado
    agrícola emigro a las ciudades para
    convertirse en un proletariado urbano .la economía inglesa no estaba preparada lo cuso pobreza .
  • Period: 1500 to

    Comunismo primitivo

    Era una sociedad de tipo nómada, que sólo obtenía lo necesario para satisfacer sus necesidades ,por lo que era una sociedad de autoconsumo que sólo producía lo necesario para su auto subsistencia, sin producir ningún excedente económico.
  • Period: 1501 to

    Luis Ortiz

    Aporta ideas para evitar la salida de metales preciosos de España. Escribe dos obras al respecto: Memorias al rey para prohibir las salidas del oro y Memorias
    al rey para que no salga dinero de estos reinos de España.
    Obras que fueron presentadas a Felipe ii.
  • Mercantilismo Frances .
    1516

    Mercantilismo Frances .

  • Period: 1516 to 1516

    Circunstancias de la utopía de tomas morodo

    La Utopía de Moro introduce una serie de temas que se han convertido en principios fundamentales del pensamiento radical moderno, tales como la crítica a la propiedad privada y a las formas tiránicas de gobierno, así como la visión de que un orden social justo y equitativo es la mejor garantía de bienestar para el
  • Period: 1519 to

    Gasparo Scaruffi

    Escribió La luz verdadera, libro que trata sobre el dinero. Para Scaruffi, “el dinero no es otra cosa que la medida del valor y medio más adecuado para el cambio”.
  • Period: 1537 to

    Representantes del mercantilismo , Juan de Mariana

    Juan de Mariana es el antecesor del intervencionismo estatal y de la planeación económica,
    al decir que es el Estado el que debe encargarse
    de los pobres y menesterosos y ser el impulsor de la vida económica de la nación.
  • Period: 1540 to

    Juan Botero

    Según este autor, la industria es más importante que la agricultura, ya que crea de manera más rápida satisfactores de mayor valor para hacer crecer la industria italiana.
  • Mercantilismo Ingles
    1571

    Mercantilismo Ingles

  • Period: 1571 to

    Thomas Mun

    Fue director de la Compañía de las Indias Orientales, escribe su obra Discurso acerca del comercio de Inglaterra con las Indias Orientales para demostrar la importancia de esta institución para Inglaterra.
  • Period: 1576 to

    Antonio De Montchreten

    En su obra Tratado de la economía política se refiere a los problemas del valor de cambio y del uso sobre la moneda, la producción y la competencia.
  • Period: to

    Antonio Serra

    Escribió en 1613 El breve tratado de las causas que pueden hacer abundar el oro y la plata en los reinos que carecen de minas; una aportación importante de Serra es que distinguió entre balanza comercial (exportaciones-importaciones) y balanza de pagos, que es la balanza comercial más la mercancía invisible como son los fletes y los seguros. Propone que ésta será adecuada “si se logra un nivel razonable de las exportaciones de bienes y servicios”.
  • Mercantilismo italiano

    Mercantilismo italiano

  • Period: to

    Juan Bautista Colbert

    Fue un verdadero hacedor económico, encargado
    de la Hacienda Pública, desde donde llevó a buen
    término las ideas mercantilistas en la Francia de
    Luis IV.
  • Period: to

    Sir William Petty

    Es el fundador de la estadística y precursor de los estudios acerca de los impuestos. Expone sus teorías en la obra Tratado de impuestos y contribuciones.
  • Period: to

    Sir William Petty

    Su método tenía como objetivo un mejor estudio de los fenómenos sociales a partir de herramientas cuantitativas (números, pesos y medidas) . Trató de hacer de la economía una ciencia cuantitativa. En materia económica, realizó estudios estadísticos acerca de la velocidad de la moneda y el ingreso nacional. fue el precursor de los estudios sobre impuestos. define el ingreso agrario como lo que queda del producto total, después de haber descontado del producto el salario.
  • Period: to

    Damián de Olivares

    Hace un análisis de las implicaciones que trajo consigo la importación de mercancías de otros países, en las fábricas de textiles de Segovia, Toledo y La Mancha. Sus obras son: Memorial sobre la fábrica de Toledo y Memorial para prohibir la entrada de géneros extranjeros.
  • Period: to

    Josiah Child

    Fue comerciante, financiero y director de la compañía de las Indias Orientales. Su obra El nuevo discurso de comercio explica las razones de la prosperidad de Holanda. Es muy importante hacer
    notar lo que dice acerca de la tasa de interés: “las bajas tasas de interés son la causa de la prosperidad nacional”.
  • Period: to

    Jerónimo de Uztariz

    Economista español, miembro de la junta del comercio y de la moneda, secretario del rey en el consejo y cámara de Indias. En su obra Teoría y práctica del comercio da recomendaciones para impedir la salida del oro de España.
  • Period: to

    Richard Cantillon

    Su libro titulado (Ensayo sobre la naturaleza del comercio en general)1755 , donde analiza la tierra como origen de la riqueza, el trabajo como la fuerza que lo produce y todos los bienes que se generan son el fruto. Asimismo estudia la estructura económica, el valor y la población; hace un análisis del dinero, el tipo de cambio, la tasa de interés y la velocidad de circulación del dinero .esta importante obra considerada hoy en día como la cuna de la economía política 1er economista teórico
  • Period: to

    François Quesnay

    “Nunca dejen de tener presente, ni el soberano
    ni la nación, que la tierra es la única fuente de
    riqueza, y que la agricultura es la que las multiplica”.
    El objetivo final de una mejor recaudación era el correcto abastecimiento del tesoro, no propiciando cargas excesivas para la clase trabajadora.
  • EL PENSAMIENTO ECONOMICO

    EL PENSAMIENTO ECONOMICO

    Conforme se iba dejando atrás la Edad Media,
    el avance del pensamiento científico se esparció
    por todo el mundo civilizado. Las ideas de carácter religioso y moral que contemplan un “mundo
    intangible” fueron cediendo terreno a lo práctico y
    al análisis de los fenómenos, sin contemplaciones
    morales, desde un enfoque más objetivo.
  • Escuelas de la economía en los siglos XVIII a XX

    Escuelas de la economía en los siglos XVIII a XX

    surgió el proletariado industrial. Este proletariado vivía en condiciones deplorables, tanto en las minas como en las fábricas, con un salario apenas suficiente para subsistir.
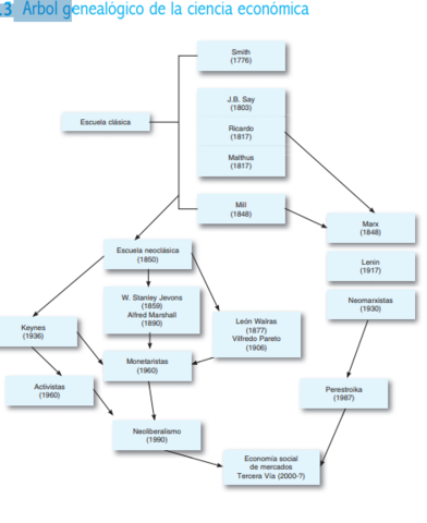
  • Árbol genealógico de la ciencia económica

    Árbol genealógico de la ciencia económica

  • Características de las doctrinas económicas 1701 a 1997

    DIFERENCIAS DE LAS GRANDES CORRIENTES SOCIOECONÓMICAS
  • CAPITALISMO (siglo XVIII)

    CAPITALISMO (siglo XVIII)

    Se privilegia la libertad sobre la igualdad, Los precios de los bienes los determinan la oferta y la demanda, Libertad contractual, Se garantiza la propiedad privada. VENTAJAS :Genera capital, Libertad de asociación y representación sindical ,Los precios tienen una función de información sobre el valor de mercado de los bienes, Se alienta la iniciativa del individuo .DESVENTAJAS: Alta concentración de la riqueza ,El capitalismo por mismo no ofrece seguridad social, Desempleo.
  • Period: to

    ADAM SMITH

    Padre de la economía .decía que el crecimiento económico depende de la amplitud del mercado y nos comentaba también que el mercado es el gran descocido de la economía ya que tiene algunos factores como son: la extensión geográfica, el consumo interno y el desarrollo económico. TEORIA DEL VALOR DEL TRABAJO
  • Period: to

    Thomas Robert Malthus

    un ensayo titulado The Crisis, en el que
    afirma que una población creciente es un síntoma
    de la felicidad y prosperidad de un Estado, pero
    pronto cambió de parecer y le atribuyó al hombre
    mismo y a su naturaleza los males y vicios.
  • Period: to

    Jean Baptiste Say

    La economía política enseña cómo se forman,
    se distribuyen y se consumen las riquezas que
    satisfacen las necesidades de las sociedades.
    La producción no es creación de materia, sino
    creación de utilidad. No se mide por la longitud,
    volumen o peso del producto, sino por la utilidad
    que se le ha dado.
    El dinero no realiza sino el oficio de intermediario en la doble operación del cambio
    Por lo tanto, producir es crear demanda. “La
    oferta crea su propia demanda”.
  • Period: to

    David Ricardo

    En su libro titulado Los principios de economía política y tributación y que publicó en 1817, el cual llegó a ser la obra más sistemática y coherente del pensamiento económico clásico. La importancia de esta obra se debe a su razonamiento abstracto, donde simplifica la realidad para poder hacer un modelo teórico en que se
    base el funcionamiento del sistema económico. Su
    estilo abstracto es el primero que utiliza la frase
    “supongamos que”, tan usada por todos los economistas posteriores.
  • Period: to

    La escuela clásica

    La teoría económica capitalista los clásicos estaban de acuerdo con el liberalismo económico que se había instituido con la
    Revolución francesa. casi todos estaban de acuerdo en que por
    medio de las fuerzas de la competencia el hombre puede permutar e intercambiar productos a un precio justo. Después de estas adecuaciones, la economía tendrá un crecimiento continuo siempre
    y cuando los capitalistas inviertan sus beneficios y el gobierno no obstaculice los efectos del libre
    mercado.
  • FISIOCRATAS

    FISIOCRATAS

    La fisiocracia o fisiocratismo era una escuela de pensamiento economía del siglo XVIII fundada por François Quesnay en Francia. Afirmaba la existencia de una ley natural por la cual el buen funcionamiento del sistema económico estaría asegurado sin la intervención del Estado.
  • Period: to

    John Stuart Mill

    Su obra Principios de economía política.
    investigó el proceso de formación de los salarios, el valor de los bienes basándose en su utilidad y la relación real de intercambio.
  • Period: to

    EL MARXISMO .Carlos Marx

    Para Marx, el capitalismo tiene contradicciones
    básicas, inherentes, que lo llevarán a su fin.
    Según Marx, la propiedad privada y los medios
    de producción son culpables, en gran parte, de
    muchos de los males y conflictos económicos,
    políticos y sociales que existen en la sociedad
    capitalista.
  • Period: to

    William Stanley Jevons

    Escribió algunas obras en las que expone la
    teoría marginalista, convirtiéndose en el precursor
    de la introducción de un mayor rigor matemático
    en la economía. Su principal obra es: Teoría de la
    economía política, publicada en 1871, en la que esboza sus teorías de la utilidad .El costo de producción determina la oferta.
    La oferta determina el grado de utilidad.
    El grado final de la utilidad determina el
    valor.
  • Period: to

    Alfred Marshall

    Las leyes y los razonamientos económicos no son, en efecto,
    sino una mera parte del material que toda ciencia
    humana y el sentido común han de aprovechar
    para resolver los problemas prácticos y sentar las
    reglas que puedan ser guía en los actos corrientes
    de la vida.
  • Period: to

    León Walras

    Sus ideas se centraron en la reforma social. Creía firmemente en la nacionalización de la tierra, ya que por su cualidad de aumentar siempre su valor a través del tiempo, la renta de las tierras sería suficiente para mantener a todo el Estado sin
    necesidad de cobrar impuestos.
  • Period: to

    Vilfredo Pareto

    Hizo valiosas contribuciones en el campo de la distribución del ingreso y sobre las decisiones individuales. Introdujo el concepto de “Pareto eficiente” y con ello generó importantes aportaciones
    al campo de la microeconomía. Pareto pensaba que el progreso de la humanidad implica automatizar las regulaciones sociales
    y dejar cada vez menos control al sistema coercitivo (de incentivos y castigos) dominante
  • Escuela neoclásica

    Escuela neoclásica

    Cambió el enfoque del concepto de la riqueza económica.
  • Period: to

    El tiempo de Lenin

    Pensaba
    Lenin, es que la clase capitalista de estos nuevos
    mercados conquistados no podrá salir adelante
    y será opacada tarde o temprano por el monopolio, negándose la posibilidad de desarrollo por la
    misma vía que lo consiguieron las naciones desarrolladas.
  • Period: to

    John Maynard Keynes

    El gobierno al gastar más o al cobrar menos impuestos, impulsaría la demanda agregada de tal forma que los productores, al observar que sus productos se venden más o incluso se agotan, decidirán contratar más personal para poder responder a este aumento de la
    demanda; dando como resultado una disminución en el desempleo.
  • Period: to

    Milton Friedman

    Una de sus aportaciones más importantes es la revisión a la curva de Phillips, la cual era una aportación keynesiana. Esta curva tiene una relación inversa entre niveles de desempleo e inflación. Si la tasa de desempleo es alta, la inflación es baja; a su vez, cuando la economía está trabajando a pleno empleo la inflación es alta.
  • SOCIALISMO

    SOCIALISMO

    Se privilegia la igualdad sobre la libertad, Los precios determinan de manera centralmente planificada ,Asignación de trabajo de acuerdo a necesidades, No hay propiedad privada . Baja concentración de riqueza , sociedad cuenta con redes de seguridad social , No desempleo . Baja generación de capital ,No hay libertad de asociación y representación gremial fuera de los sindicatos oficiales. Precios ficticios que no reflejan valor de mercado de bienes. Se desalienta la iniciativa del individuo.
  • La Gran Depresión

    La Gran Depresión

    El 24 de octubre de 1929 (jueves negro) se produjo una gran caída, un crash: 16, 410,000 acciones se habían derrumbado en un solo día. La caída continuó sin que hubiera ningún comprador. Unas semanas más tarde, 30 millones de dólares de riqueza se habían evaporado
  • Period: to

    Mijaíl Gorbachov

    Realizó reformas estructurales muy importantes: el “Glasnost” y la “Perestroika” que debilitaron el monopolio que ejercían sobre los países de Europa occidental y pusieron fin a la Guerra Fría. Actualmente es presidente del Partido Socialdemócrata de Rusia.
  • ECONOMIA SOCIAL DE MERCADO

    ECONOMIA SOCIAL DE MERCADO

    Lo primero que se debe lograr para que se dé la economía social de mercado es una buena política económica a largo plazo; esto significa que el estado funcione y por tanto permita que se genere
    riqueza. Esta política será social en sí misma por los efectos que genere la redistribución. La socialdemocracia, a pesar de sus éxitos
    electorales en Europa, no configuró una ideología política nueva e integrada, y siempre estuvo ligada al socialismo.
  • Economía social de mercado

    Los países deben adoptar regímenes democráticos.Se debe garantizar la propiedad privada de los medios de producción, uso responsable (laboral y ecológico), haya libertad contractual, sindical y de asociación. La estabilidad de la moneda, sistema adecuado de seguridad social para el desempleo, vejez e invalidez, mercados abiertos; al mismo tiempo deben evitar monopolios, precios máximos y los impuestos a la producción. Cada empresa debe asumir responsabilidad de sus inversiones y rentabilidad.
  • Pensamiento neomarxista

    Pensamiento neomarxista

  • Neoliberalismo

    Neoliberalismo

    Gobierno mínimo, Sociedad civil autónoma, El mercado ocupa un lugar central ,Autoritarismo moral, aunado a un individualismo económico, El nivel de empleo se da de acuerdo con las necesidades económicas y no con las sociales, cuando haya desempleo, Se pretende que el estado de bienestar sea provisto por el crecimiento económico y no por el estado-nación,Aceptación de la desigualdad, No existe conciencia ecológica, Apertura de los mercados (globalización).
  • Period: to

    Los monetaristas y los activistas

    Los economistas que siguieron las teorías clásica y neoclásica a partir de la década de 1970 se denominan monetaristas. Al igual que sus predecesores, creen que los mercados funcionan mejor si no se interviene en ellos.de la actividad económica.
    Si la economía de un país tiene un crecimiento
    excesivo del dinero repercutirá en una alza en los
    precios (inflación); a su vez, si se da un crecimiento inestable del dinero, provocarán fluctuaciones
    económicas (recesión-inflación)
  • Period: to

    Neoliberalismo

    El neoliberalismo se caracteriza por reducir el poder del Estado al mínimo, . Así, el gobierno dejó de intervenir en muchas funciones del mercado, limitando su participación a la conducción del Estado, la provisión de servicios públicos y la regulación de rubros estratégicos de la economía; todo ello con la finalidad de que el óptimo funcionamiento del mercado trajera consigo un mayor bienestar social
  • La Perestroika

    La Perestroika

    La serie de reformas establecidas por Mijaíl Gorbachov conocidas como perestroika no lograron impedir la disolución de la Unión Soviética.
  • Period: to

    La Perestoika

    El origen de la Perestoika fueron los problemas económicos que agobiaban a la URSS
  • Tercera Vía

    La tercera vía es una filosofía política de
    centro-izquierda que busca renovar la socialdemocracia y dar respuesta a los cambios que está
    experimentando la sociedad por efecto de la globalización. Estos cambios se han dado tanto en la
    economía como en el comercio, el medio ambiente,
    la ciencia y la tecnología
  • Tercera vía

    Renovación de la izquierda, Es un camino intermedio entre la vieja izquierda y la nueva derecha, Los valores en que se basa son la igualdad y la libertad, Fortalecimiento de la economía Democratización de la acción del gobierno.
    Prosperidad basada en el capital humano y social.
    Responsabilidad fiscal y monetaria.
  • Period: to 2500 BCE

    Cambios al sedentarismo

    el hombre se vuelve sedentario introduce la agricultura y la cría de animales; utiliza herramientas de trabajo cada vez más especializadas y ya no sólo se vale de la piedra, sino también
    de metales y otros materiales. De esta manera surge la división del trabajo, una transición que ocurre de manera paulatina.

Plan projects on a visual timeline

Map milestones, phases, deadlines, and key events in one place so the sequence is easier to see and share. Timetoast is a timeline maker for work, school, research, and stories.