Teatro barroco

Barroco, Realismo, Romanticismo

  • El teatro del barroco
    1562

    El teatro del barroco

    una de la innovaciones del barroco que no prevaleció hasta la actualidad es la transformación y la democratización de la representación teatral
    los aportes fueron:
    aparecieron los primeros teatros estables
    la escenografía evoluciono y se crearon las primeras compañías profesionales

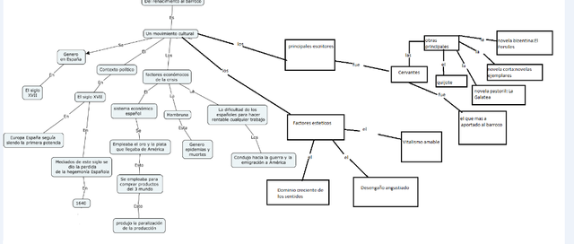
    uno de los principales ayudantes que ayudo a construir un nuevo concepto del teatro fue lope de vega con su obra
  • francisco de quevedos y su obra
    1580

    francisco de quevedos y su obra

    nació en Madrid y su vida transcurrió en la corte paso cuatro años en la cárcel por escribir verso ofensivos contra el rey poco después murió en la villa de los infantes lo mas sobresaliente en el es:
    su corte amoroso
    la sátira y la burla
  • calderón de la barca

    calderón de la barca

    Pedro calderón de la barca nació en Madrid y fue dramaturgo de la corte con el paso del tiempo su carácter se volvió pesimista y desengañado despues de ordenarse sacerdote dedico sus últimos años a escribir obras religiosas
    el lenguaje poético de calderón se aleja de la sencillez de lope vega y se caracteriza por mezclar conceptismo y culteranismo
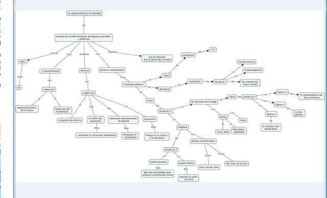
  • El Barroco

    El Barroco

    Se dió en Europa y es un movimiento cultural y se caracterizo por los sentimientos de desencanto y pesimismo del hombre de la época Dificultades de la época crisis social y Arte del Barroco http://bachilleratura.blogspot.com/2011/01/contexto-historico-y-social-del-barroco.html Revolución Científica: https://es.wikipedia.org/wiki/Revoluci%C3%B3n_cient%C3%ADfica
  • La Lírica Barroco

    La Lírica Barroco

    Continua con la tradición del renacimiento caracterizado por incluir tópicos como el amor o la brevedad de la vida

    abarco el siglo 17
  • conceptismo y culteralismo

    conceptismo y culteralismo

    En esta época se dan los famosos enfrentamientos entre Gongora y quebedo que llegaron a adquirir ribetes de tipo personal en los que se reflejan mediante sus mismas composiciones
    culteranismo:se trata en la forma,esto significa que las palabras y el orden sintáctico de las oraciones son los medios para la búsqueda de la belleza
    conceptismo:prima el contenido,mediante la asociación de palabras e ideas
  • literatura neoclasica

    literatura neoclasica

    se convirtió en el instrumento ilustrado para la transformación de las costumbres de la sociedad
    inicios del siglo XVll
  • Góngora y su obra

    Góngora y su obra

    Luis de Góngora es la figura mas representativa del culteranismo, conocido también como gongorismo . sus poemas extreman los procedimiento estéticos del barroco el poema de Góngora tiene dos facetas:
    Poesía popular y poesía culta : http://rosamorenolengua.blogspot.com/2013/05/la-poesia-de-luis-de-gongora.html
  • Monarquía Absoluta

    Monarquía Absoluta

    El período de mayor desarrollo de esta forma de gobierno en Occidente fue desde la segunda mitad del siglo XVII y todo el siglo XVIII especialmente en Francia con Luis XIV y sus sucesores
    https://www.youtube.com/watch?v=crO4FzMVzCY
  • Aparición del liberalismo

    Aparición del liberalismo

    doctrina política que defendía la libertad , la igualdad y la soberanía nacional
  • Romanticismo y realismo

    Romanticismo y realismo

    el romanticismo y el realismo son dos corriente artísticas que tienen visiones opuestas del mundo y del arte
    finales del siglo XVlll
  • la poesía neoclasica

    la poesía neoclasica

    la poesía del siglo 18 respondió a las normas literarias del neoclasicismo:orden y didactismo
  • la novela neoclasica

    la novela neoclasica

    la evolución de la novela durante el siglo 18 no es muy significativa excepto por Jose cadalso:fue un viajero y un personaje de la cultura española de tiempo escribió poesía y ensayo
  • la literatura didactica

    la literatura didactica

    criarte y samaniego son su exponentes y actores de fabulas literarias y morales
  • la lirica

    la lirica

    su representante es meléndez valdés cuya obra reúne las dos tendencias del siglo:
    la lírica rococo y la preromantica
  • Proceso de industrializacion

    Proceso de industrializacion

    La revolución industrial que irrumpió en el continente europeo significo la consolidación de la burguesía
  • nacionalismo

    nacionalismo

    tuvo 2 vertientes : una liberal y democrática que inspiro los movimientos revolucionarios del siglo XlX
  • Poesía lírica

    Poesía lírica

    la poesía lírica del romanticismo se caracteriza por poemas de corte subjetivo y de estilo enfatizo en los que se combinan diferentes tipos de estrofa es la forma poética que expresa tradicionalmente un sentimiento intenso o una profunda reflexión, ambas ideas como manifestaciones de la experiencia del yo
  • Poesía narrativa

    Poesía narrativa

    es aquella que narra una historia. La longitud del poema y la complejidad de la historia varía de un poema a otro, no hay un criterio establecido. Por norma general, no suelen ser dramáticos, presentan versos objetivos y un esquema métrico y rima regular.
  • Jose de  Espronceda y su obra

    Jose de Espronceda y su obra

    José de Espronceda y Delgado fue un escritor español de la época del Romanticismo, considerado el poeta más representativo del primer Romanticismo en España. y su obra mas significativa fue el estudiante de salamanca
  • Liberalismo y nacionalismo

    Liberalismo y nacionalismo

    el periodo en el que se enmarque el movimiento cultural conocido como romanticismo inicia con la derrota de napoleón eso daría lugar a una serie de guerras debido a la política este sistema perduro hasta la revolución de francia
  • El romanticismo

    El romanticismo

    El Romanticismo es un movimiento cultural que se originó en Francia, Alemania, Reino Unido y España a finales del siglo XVIII como una reacción revolucionaria contra el racionalismo de la Ilustración y el Neoclasicismo, confiriendo prioridad a los sentimientos.
    y uno de sus principales y más representativos escritores Caspar David Friedrich y su obra El caminante sobre el mar de nubes.
  • Juan Valera

    Juan Valera

    Juan Valera escribió interesantes artículos y ensayos filosóficos e histórico-políticos y numerosos estudios de crítica literaria sobre autores y obras clásicos y contemporáneos antes de dedicarse, tardíamente, a la novela. Es fundamental hacer mención de su numerosa correspondencia: las cartas de Valera, con prosa impecable, en las que plasma su experiencia viajera y amorosa y sus opiniones sobre muy diversos temas como los literarios.
  • Gustavo Adolf Becquer

    Gustavo Adolf Becquer

    es el máximo representante de la poesía posromántica, tendencia que tuvo como rasgos distintivos la temática intimista y una aparente sencillez expresiva, alejada de la retórica vehemencia del romanticismo.
    La obra de Bécquer ejerció un fuerte influjo en figuras posteriores como Rubén Darío, Antonino Machado, Juan Ramón Jiménez y muchos mas poetas , y la crítica lo juzga el iniciador de la poesía española contemporánea.
  • Realismo

    Realismo

    El realismo literario es una corriente estética que supuso una ruptura con el romanticismo, tanto en los aspectos ideológicos como en los formales, en la segunda mitad del siglo XIX
  • La Lírica Posromántica

    La Lírica Posromántica

    El postromanticismo fue una corriente introducida en España por la poesía Alemana en la segunda mitad del siglo XIX, y corresponde a la transición hacia el Realismo. En poesía, el postromanticismo se traduce con una tendencia intimista cuya composición está basada en la expresión de las emociones y sentimientos personales, siendo también un reflejo de la naturaleza.
  • Poesía romántica

    Poesía romántica

    se caracterizo por la búsqueda de nuevas formas de expresión , y en el se muestran dos géneros literarios :la narrativa y la lírica formó parte del movimiento romántico dentro de la literatura europea durante los finales del siglo XVIII
  • El realismo

    El realismo

    El realismo literario es una corriente estética que supuso una ruptura con el romanticismo, tanto en los aspectos ideológicos como en los formales, en la segunda mitad del siglo XIX. Se extendió también a las artes plásticas en Latino américa, lugar donde hasta entonces no había gran proliferación en este arte.
  • mapa conceptual

    mapa conceptual

  • 2 mapa conceptual

    2 mapa conceptual

  • El barroco

    Nombres:
    franck nicolas quintero galvis
    Eduardo acosta cabadias Docente:
    Diana marcela medina Grado:
    10-1 Asignatura:
    lengua castellana Fecha:
    13/08/2018 Colegio:
    Instituto Técnico Aquileo Parra
  • creación literaria

    el hombre con aspecto
    oculta su verdadero ser
    ese ser amado
    que asta hoy no se puede saber

A list shows items. A timeline shows sequence.

Use Timetoast to make dates, milestones, and turning points easier to understand in a clear visual format. Timetoast is a timeline maker for work, school, research, and stories.