Mapa conceptual

Del antiguo régimen al nacimiento de los liberalismos y nacionalismos - Siglos XVIII Y XIX

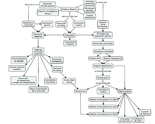
  • Antiguo Regimen

    Antiguo Regimen

    El rey Luis VIX representa el tipo de monarquia absoluta de derecho divino un tipo de monarquía absoluta en el que se justifica que es Rey por la gracia de Dios, la religión justificaba muchas decisiones políticas en el antiguo régimen.
  • La revolucion Industrial (La modernización de Europa)

    La revolucion Industrial (La modernización de Europa)

    El cambio que produjo la revolución industrial en la economía europea fue el mas importante de la historia del mundo, iniciado por la gran potencia marítima y comercial de la época (Inglaterra) en el siglo XVIII, el Vapor fue el principal motor de esta revolución (Ferrocarril, Barcos y maquinaria fueron los principales beneficiarios), gracias a la maquinaria de vapor se paso de lo artesanal a las fabricas. En España comenzó a coger fuerza en el siglo XIX.
  • La revolucion Francesa producto de la forma de gobernar del antiguo regimen

    La revolucion Francesa producto de la forma de gobernar del antiguo regimen

    En 1789 el tercer estado se rebeló al rey Luis XVI e inicio la revolución francesa, uno de los actos mas recordados fue la toma de la bastilla, donde consiguieron las armas para el inicio de la revolución. Se abolió el feudalismo, y se consiguió la primera constitución europea en 1791 para controlar al rey, ademas de la carta de derechos para cualquier ciudadano, desde la libertad individual a la igualdad de derechos, la propiedad privada o la seguridad jurídica.
  • Revoluciones liberales y nacionalismos.

    Revoluciones liberales y nacionalismos.

    En 1814 nace un movimiento europeo para vencer al imperio napoleónico y restaurar las dinastías absolutistas, aunque dura poco y en 1820 nacen dos nuevos movimientos, el liberalismo, que se divide en dos tendencias: Derecha liberal (Liberalismo moderado): Libertad y orden.
    Izquierda liberal: Libertad e igualdad de derechos. También nacen los nacionalismos, que se basa en el sentimiento nacional de sus habitantes, y que nace del concepto liberal de soberanía nacional.

A list shows items. A timeline shows sequence.

Use Timetoast to make dates, milestones, and turning points easier to understand in a clear visual format. Timetoast is a timeline maker for work, school, research, and stories.